Toggle navigation
登入
園所介紹
創校理念
教學特色
師資陣容
環境設備
榮譽榜
環繞影像
校園生活
作息表
餐點表
餐點檔案
行事曆表格
行事曆檔案
校園訊息
最新消息
行動問卷
倒數計時
校園花絮
校園相簿
班級相簿
活動影片
招生訊息
最新課程
線上報名
聯絡我們
校園資料
與我聯絡
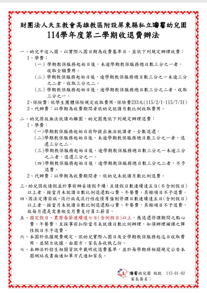
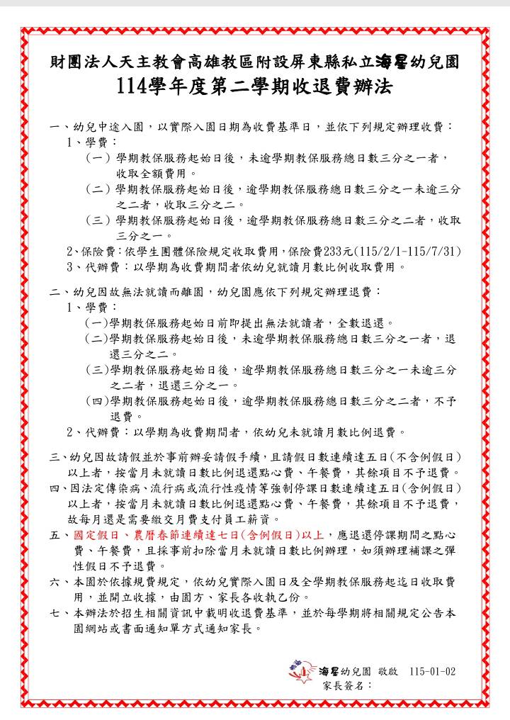
海星收退費辦法
海星收退費辦法
五歲免費快樂上學去
自製網頁09
腸病毒防治衛教
自製網頁17
心靈SPA文章
自製網頁25
親子閱讀起步走
自製網頁33
學前教育
自製網頁41
衛生福利部口腔保健
自製網頁49
最新消息
回列表
114學年度第二學期收退費辦法
2026/01/02
附件下載
回列表
×